
近日,大沥镇成功举办“沥治汇”柔性治理感知系统培训,组织社区书记、各事业单位负责人、驻点团队联络员、派出所、交警中队负责人,党建小红格指导员和社区党建小红格、创熟、社情民意收集的分管干部、部门信息员近 500人参加。同时,正式发布《大沥镇关于进一步提升“党建小红格”工作机制效能的实施方案》(3.0版)。
(培训现场图片)
以训促干强基础,为机制运行“淬炼精兵”
本次培训覆盖全镇关键角色,旨在确保新系统、新流程高效运转。会议聚焦“党建小红格”3.0方案的核心要义与操作实务,对“沥治汇”系统的党建小红格、创熟、社情民意管理三大核心板块进行了分角色、全流程的深度培训。通过系统讲解和模拟演示,确保社区书记、小红格指导员、驻点联络员、部门和社区信息员等关键角色都能深刻理解新机制、熟练掌握新流程、高效操作新系统。为“沥治汇”系统顺畅运行提供了坚实的能力保障,实现从“人跑”到“数据跑”的思维转变与技能提升,标志着大沥镇数字化治理工作进入协同联动、闭环管理的新阶段。
(培训现场图片)
系统融合促闭环,让治理链条“环环相扣”
“沥治汇”系统并非功能模块的简单堆砌,而是一个有机整体,其中“社情民意管理”、“创熟”、“党建小红格”三大板块紧密衔接,形成了发现、激励、处置的治理闭环。一是建立前端“瞭望哨”,广纳民情。系统面向群众开放“我要反映问题”入口,鼓励群众成为社区治理的“前沿哨兵”。群众可随时随地上报身边的环境卫生、安全隐患、矛盾纠纷等问题,同时可获“创熟”积分奖励,有效拓宽问题上报渠道,激发居民参与热情。二是注入激励“催化剂”,活化循环。居民上报问题所获积分,可在社区“积分小屋”兑换实物或服务。这种“做好事、得实惠”的即时正向反馈,极大提升了居民的获得感与参与度,构建了“人人参与、人人享有”的社区治理良性循环。三是启动攻坚“主引擎”,破解难题。对于居民上报或社区自行发现的、基层无法独立解决的复杂问题,社区可启动“党建小红格”机制。通过系统线上提报,经“社区书记+驻点联络员”双签认定后,难题将进入“四级处理流程”,由镇领导包案,联动多部门协同处置,直至问题化解。该板块为基层治理提供了最强的兜底保障。
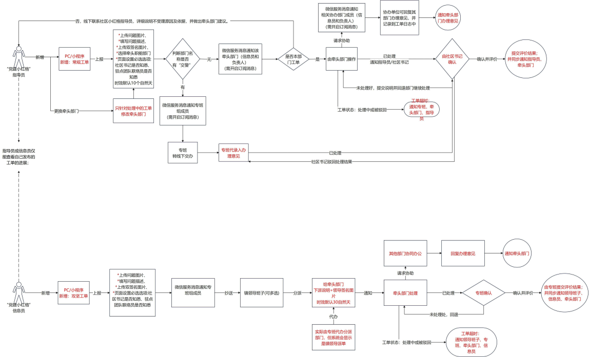
(“党建小红格”3.0工单处置流程图)
高位推动再赋能,为基层治理“重塑引擎”
相较于此前版本,“党建小红格”3.0机制并非简单修补,而是一次立足实战的系统性重塑,高位推动化解难题,呈现出四大亮点:一是顶格统筹,领导力再强化。实行“党委书记总统筹、镇长任组长”的最高配置,工作组日常办公室设在镇党建办,凸显了镇党委的全面领导,为破解基层难题提供了最强有力的组织保障。二是精准分诊,效能再提升。创新建立“常规问题”与“攻坚问题”分类处理机制,社区书记与驻点联络员“双签”审核,实现问题的精准识别与分流,使治理资源得以优化配置。三是四级闭环,责任再压实。构建“小红格专题会—联动工作机制会议—镇长专题会—书记专题会”四级处理流程,并严格落实“镇领导包案”机制,为疑难杂症提供了直至党政一把手的终极解决渠道,确保“小事不出格、大事不出镇、难题能攻克”。五是智慧赋能,手段再革新。全面嵌入“沥治汇”系统,实现问题上报、指派、处理、反馈、监督、评价的全流程线上闭环管理,以数字化、智能化手段驱动基层治理效能飞跃。
下一步,大沥镇将以“沥治汇”系统为数字化底座,以“党建小红格”3.0机制为核心驱动,持续深化党建引领基层治理改革,努力打造感知敏捷、处置高效、群众满意的“沥治”新模式。
【供稿】大沥镇党建和组织人事办 冼淑桦
【图片】大沥镇党建和组织人事办 冼淑桦
合肥配资公司,股票配资期货配资,广州股票配资平台交流提示:文章来自网络,不代表本站观点。